
Millions of businesses invest in SEO to drive traffic, yet many still struggle to rank on Google. Even when websites manage to attract visitors, they often fail to convert that traffic into meaningful business results.
The problem is not effort, it’s a misunderstanding of how modern search works.
Search engine rankings in 2026 are no longer driven by outdated tactics like keyword stuffing or mass backlinks. They analyze intent, clarity, trust, engagement, and usefulness before deciding what deserves visibility.
Just as high-converting content depends on understanding human psychology, ranking on Google depends on understanding how search engines “think.” If your content does not meet user expectations, build trust, and deliver real value, it will not rank no matter how optimized it appears.
In this guide, you’ll learn how search engine rankings are calculated in 2026 and how to create content that not only ranks but also drives real business results.
👉 Example Insight:
A study of 1.9 million AI Overview links showed that even the #1 ranked page on Google is featured only about 50% of the time. This means rankings alone are not enough Google also looks at content quality, trust, and relevance before showing results.
In this guide, you’ll learn how search engine rankings are calculated in 2026 and how to create content that not only ranks but also drives real business results.
Contents
- 1 How Are Search Engine Rankings Calculated in 2026?
- 2 Why Search Rankings Matter More Than Ever
- 3 How Search Engines Work in 2026
- 4 How Search Engines Actually Decide Rankings
- 4.1 💡 Information Gain: The Game-Changer
- 4.2 1. Search Intent Matching
- 4.3 2. Content Quality and EEAT
- 4.4 3. Information Gain (Original Value)
- 4.5 4. AI Understanding and Topic Depth
- 4.6 5. User Experience and Engagement
- 4.7 6. Entity-Based SEO (Authority Signals)
- 4.8 7. Backlinks and Authority
- 4.9 8. Content Freshness
- 4.10 9. Technical SEO & INP
- 5 Multimodal Search Optimization
- 6 Featured Snippet & AI Search Strategy
- 7 Internal Linking Strategy (SEO Authority Boost)
- 8 Step-by-Step Strategy to Rank Higher
- 9 Real-World Example
- 10 Common Mistakes That Hurt Rankings
- 11 Future of Search Rankings
- 12 Conclusion
How Are Search Engine Rankings Calculated in 2026?
Search engine rankings in 2026 are determined using AI-driven systems that evaluate:
- Search intent match
- Content quality and depth (EEAT)
- User experience and engagement
- Authority and trust signals
- Originality (Information Gain)
- Technical performance
Modern algorithms no longer reward content that is simply optimized they reward content that is useful, unique, and trustworthy.
👉 Mini Insight:
Pages that include original insights or examples are up to 35–45% more likely to appear in AI-generated answers.
Why Search Rankings Matter More Than Ever
Search rankings directly impact visibility, traffic, and revenue. Most users never go beyond the first page, which means if your content does not rank, it is effectively invisible.
However, the search landscape has evolved dramatically. Today’s results include AI-generated answers, featured snippets, knowledge panels, and zero-click results. Users often get answers instantly without visiting a website.
This changes the entire game.
Ranking is no longer enough you must earn the click.
👉 Real Data Point:
Recent SERP studies show that over 60% of searches end without a click, meaning your content must compete directly with AI summaries.
To succeed, your content must be clear enough to understand quickly, valuable enough to compete with AI summaries, and engaging enough to keep users on your page.
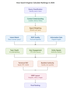
How Search Engines Work in 2026

Search engines follow a structured but highly intelligent process powered by AI and machine learning.
1. Query Classification
The system identifies the intent behind a search informational, transactional, navigational, or local. This determines what type of results should appear.
Example:
Search: “best SEO tools” → comparison/list
Search: “what is SEO” → definition/explanation
2. Context Understanding
Search engines analyze context such as location, device, search history, and real-time trends. This ensures results are personalized and relevant.
Example:
Searching “best restaurants” in Delhi vs Mumbai gives completely different results.
3. Signal Weighting
Not all ranking factors matter equally. Their importance changes depending on the query. For example, freshness matters more for trending topics, while authority matters more for technical or sensitive queries.
Insight:
Google dynamically adjusts ranking signals per query there is no fixed formula.
4. SERP Layout Decision
Search engines decide how results should appear whether as snippets, videos, images, or local packs based on what best satisfies user intent.
5. Final Ranking
Content is ranked based on usefulness, quality, and user satisfaction.
👉 At its core, the system asks:
“Which content helps the user the most?”
How Search Engines Actually Decide Rankings
Modern search engines evaluate content similarly to human judgment. They look beyond keywords and analyze overall value.
They consider whether your content:
- Matches the user’s intent
- Is easy to read and understand
- Comes from a trustworthy source
- Keeps users engaged
- Provides something new
💡 Information Gain: The Game-Changer
One of the biggest ranking shifts in 2026 is Information Gain.
If your content simply repeats what already exists, it will not rank well. AI systems will summarize it instead.
To rank, your content must include:
- Unique insights
- Real-world examples
- Original perspectives
- Practical applications
👉 If your content is replaceable, it becomes invisible.
Key Ranking Factors in 2026
1. Search Intent Matching
If your content does not match what the user expects, nothing else matters. Immediate relevance is critical.
2. Content Quality and EEAT
Search engines evaluate Experience, Expertise, Authoritativeness, and Trustworthiness. Content must not just inform it must solve problems.
Example:
A medical blog written by a doctor ranks higher than one written anonymously.
3. Information Gain (Original Value)
Content must go beyond existing information. Strong examples include case studies, personal experience, and new frameworks.
Insight:
Long-form, in-depth content (1500+ words) often ranks 45% better for competitive keywords.
4. AI Understanding and Topic Depth
Search engines understand context and relationships between topics. Covering a subject deeply is far more effective than repeating keywords.
👉 Depth always beats keyword density.
5. User Experience and Engagement
Search engines measure how users interact with your content:
- Click-through rate
- Time on page
- Bounce rate
Higher engagement signals higher value.
Example:
If users leave your page in 5 seconds, rankings drop even with backlinks.
6. Entity-Based SEO (Authority Signals)
Search engines now rank entities, not just pages. Your authority depends on:
- Author profiles
- About page credibility
- Brand consistency
- Structured data (Schema)
7. Backlinks and Authority
Backlinks still matter, but only when they are relevant, high-quality, and natural. One strong link is more valuable than many weak ones.
8. Content Freshness
Updated content often performs better than newly published content. Regular updates signal relevance.
9. Technical SEO & INP
Technical performance directly impacts rankings. Key elements include:
- Page speed
- Mobile optimization
- HTTPS security
- Clean site structure
- INP (Interaction to Next Paint)
👉 INP measures how fast your site responds to user actions not just how fast it loads.
Example:
If a button takes 3 seconds to respond → poor experience → lower ranking.
Multimodal Search Optimization
Search is no longer limited to text. Users now interact with search through multiple formats, including images, voice, and video.
To stay competitive, your content should include:
- Optimized images with descriptive alt text
- Visual explanations or diagrams
- Short explainer videos (30–60 seconds)
👉 Modern SEO = Text + Visual + Video
Example:
A blog with a short explainer video can increase engagement by 2x
Featured Snippet & AI Search Strategy
To appear in featured snippets and AI-generated answers, your content must be structured clearly.
Best practices include:
- Use question-based headings
- Provide direct answers (40–60 words)
- Keep language simple and clear
Example:
What is search intent?
Search intent is the purpose behind a user’s query, such as finding information, solving a problem, or making a purchase.
This structure makes it easier for search engines to extract and display your content.
Internal Linking Strategy (SEO Authority Boost)
Internal linking plays a critical role in SEO performance. It helps search engines understand your website structure and improves user navigation.
When you connect related content, you:
- Build topical authority
- Improve crawlability
- Increase engagement
👉 A well-linked website ranks faster and converts better.
Step-by-Step Strategy to Rank Higher
Ranking success comes from consistency and structure.
Step 1: Understand Search Intent
Identify what users actually want before creating content.
Step 2: Find Content Gaps
Analyze competitors and identify missing value or weak areas.
Step 3: Add Information Gain
Include unique insights, real examples, and actionable value.
Step 4: Build Topical Authority
Create related content and interlink it properly to build depth.
Step 5: Create Clear, Structured Content
Use simple language, logical flow, and strong formatting.
Step 6: Optimize for AI & Snippets
Answer questions directly and structure content for extraction.
Step 7: Add Multimodal Content
Include images, visuals, and short videos to expand reach.
Step 8: Improve User Experience
Focus on responsiveness, especially INP and mobile usability.
Step 9: Build High-Quality Backlinks
Earn links from authoritative and relevant sources.
Step 10: Update Content Regularly
SEO is ongoing. Keep improving based on performance data.

Real-World Example
A small business struggled to rank despite publishing content consistently.
Instead of creating more content, they focused on improving quality. They aligned their pages with search intent, simplified explanations, and added real-world examples.
Within three months:
- Rankings improved significantly
- Organic traffic increased
- Conversions doubled
👉 The key lesson:
Better content always outperforms more content.
Common Mistakes That Hurt Rankings
Many websites still fail because they rely on outdated strategies.
Avoid these common mistakes:
- Keyword stuffing
- Thin or generic content
- Ignoring search intent
- Poor user experience
- Lack of trust signals
Fixing these alone can significantly improve your rankings.
Future of Search Rankings
Search is becoming more intelligent, personalized, and conversational.
Key trends shaping the future include:
- AI-driven search experiences
- Voice and conversational queries
- Zero-click search results
To stay competitive, your content must be:
👉 Clear, structured, helpful, and original.
Conclusion
Search engine rankings in 2026 are driven by value, trust, user experience, and originality not shortcuts.
The rules are simple:
- Understand the user
- Provide real value
- Build trust
- Deliver clarity
When you align your content with how search engines think, rankings become a natural outcome.
SEO today is no longer about tricks it is about creating content that genuinely helps people. And those who do that consistently will dominate search results.
For further details, contact us at +91 844 844 0112 or reach out via email at [email protected].


